作者:鸿儒经管发布时间:2020-07-23 17:09:47浏览次数:1888
重庆大学是国家“985工程”“211工程”和国家双一流(A类)重点建设的教育部直属高校。在90年的办学历程中,重庆大学秉承“研究学术、造就人才、佑启乡邦、振导社会”的办学宗旨和“耐劳苦、尚俭朴、勤学业、爱国家”的校训,形成了文理并重、基础宽厚、建筑、工程、经管优势明显的办学特色,综合实力位居国内高校前列。
重庆大学公共管理学院拥有公共管理一级学科博士点、硕士点,理论经济学一级学科硕士点、心理学一级学科硕士点,以及公共管理硕士(MPA)、社会工作硕士(MSW)2个专业学位硕士授权点、4个本科专业(行政管理、城市管理、经济学、国际经济与贸易)。公共管理、理论经济学是省部级重点学科。学院拥有省部级人文社会科学重点研究基地——公共经济与公共政策研究中心、省部级2011协同创新中心——地方政府治理协同创新中心、重庆大学中国公共服务评测与研究中心;全国首批智库等学科平台。
“所谓大学者,非有大楼之谓也,而有大师之谓也”,公共管理学院师资力量雄厚,拥有省部级高校哲学社会科学协同创新团队;国家“万人计划”哲学社会科学领军人才、国家优青、国家“四个一批”理论人才等国家级人才;教授19人,副教授28人,95%以上教师拥有博士学位,其中海外博士学位和国外知名高校访问学者经历的教师占1/3。在专业人才培养上具有公共管理、理论经济学、产业经济学、社会学、政治学、心理学、管理科学与工程的学科交叉特色;具有公共精神、经济思维、决策能力和政策分析能力等人才培养特色,是我国中西部地区公共管理、经济学相关科学研究、咨政建言、人才培养、国际合作的重要基地。
为促进全国各高校优秀大学生之间的互动与交流,加强青年学生对公共管理学院和学科的了解,重庆大学公共管理学院将于2020年7月16日-17日首次举办全国优秀大学生云端夏令营。
经世济民,管泽天下。山城七月,等候你的到来!
1
申请资格
1.来自教育部公布的一流大学建设高校、研究生院高校、一流学科建设高校等2021届应届本科毕业生。学科专业背景不限,欢迎跨学科申请。
2.学习成绩优秀,能够获得所在学校的推免资格。
3.英语水平良好,通过CET-4等级以上或其他社会认可度高的英语水平测试相当成绩。
4.对公共管理学、经济学、心理学等知识有浓厚兴趣,有较强研究潜力,愿意从事相关的学术研究。
2
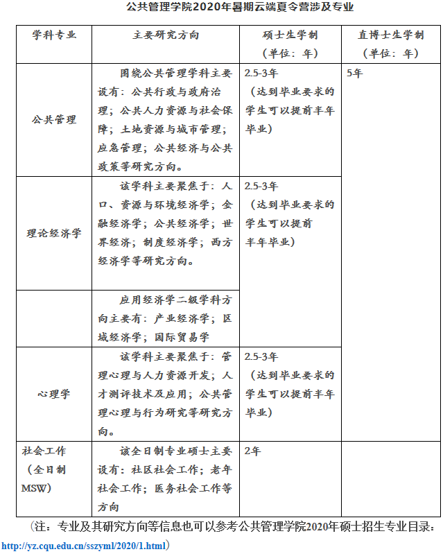
申请专业

3
申报方式及流程
1.网上报名
请登陆“重庆大学研究生招生服务系统”(网址:http://syk.cqu.edu.cn)进行申请,如实填写各项信息并提交,申请学院请在系统中选择“001公共管理学院”。申请截止时间为2020年7月8日24时截止。
2.提交证明材料
申请本院夏令营的同学请于7月9日中午12:00时前将以下材料次序扫描制成一个PDF文件发送到lianglei@cqu.edu.cn邮箱。需提交的文字申请材料有:
(1)《重庆大学2020年公共管理学院“云端夏令营“申请表》,下载附件1;
(2)身份证复印件扫描版(正反面扫描在一页纸上);
(3)加盖校级教务部门公章的本科成绩单复印件(前5学期)及本专业排名证明;
(4)外语水平证明(如CET-4、CET-6、TOEFL、IELTS等的证书或成绩单扫描件);
(5)能体现或证明申请人学习成绩、科研能力、社会实践、志愿服务经历的其他相关证件(扫描件)。
注:①所有材料须按次序扫描制成一个PDF文件,文件以“报考专业+本科学校+姓名”命名;②无需提供推荐信;③上述材料请按照顺序整合为一个PDF文件,并在文件起始页提供材料目录;④如未按以上要求提供材料的,不予以受理。
3.入营名单公布
(1)重庆大学公共管理学院“云端夏令营”通过审定申请者的材料,7月10左右决定申请者入营资格,在学院网站http://cpa.cqu.edu.cn公布入选夏令营名单。
(2)报名夏令营但未被选拔入营的同学,请等待我院后续增补面试的通知,具体安排请关注学院网站http://cpa.cqu.edu.cn。
夏令营的具体时间安排将与参营名单一起公布。
4
开展方式
此次夏令营采用远程网络形式进行,时间为2020年7月16日-17日,详细方案待通知。
5
其他说明
(1)本次夏令营不收取任何费用。
(2)营员须全程参加夏令营活动,不得中途或提前离营。
(3)被认定为此次夏令营的优秀营员,如获得所在学校的研究生推荐免试资格,并在规定时间内通过教育部“全国推荐优秀应届本科毕业生免试攻读研究生信息公开暨管理服务系http://yz.chsi.com.cn/tm,完成所有规定流程后,可直接拟录取。
(4)在规定时间内承诺到我院攻读直博或硕士研究生的优秀营员将可获得学院资助的科研项目经费支持。
咨询电话:023-65102373
刘老师;023-65102331
陈老师 ;023-65113236